Welke Statistische Toets Moet Ik Gebruiken

Weet je wat? Je bent niet de enige die zich afvraagt: "Welke statistische toets moet ik gebruiken?". Het is een vraag die menig student zweetdruppels bezorgt. Al die termen, al die formules... het kan behoorlijk overweldigend zijn. Maar adem diep in, want we gaan dit samen ontrafelen. Geen paniek, we maken het zo simpel mogelijk!
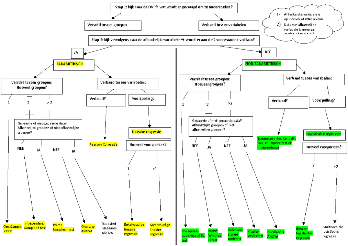
De Basis: Wat wil je eigenlijk weten?
De eerste stap is om te bepalen wat je eigenlijk wilt onderzoeken. Stel jezelf de volgende vragen:
- Wil je verschillen tussen groepen vergelijken?
- Wil je een verband tussen variabelen aantonen?
- Wil je iets voorspellen?
Het antwoord op deze vragen leidt je al een heel eind in de goede richting.
Must Read
Verschillen Vergelijken: Groepen Onder de Loep
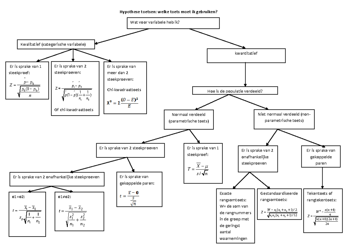
Als je groepen wilt vergelijken, is het belangrijk om te weten hoeveel groepen je hebt en wat voor soort data je gebruikt. Denk hierbij aan:
- T-toets: Voor het vergelijken van de gemiddelden van twee groepen. Bijvoorbeeld: is er een verschil in de gemiddelde cijfers tussen mannen en vrouwen?
- ANOVA (Variantie-analyse): Voor het vergelijken van de gemiddelden van meer dan twee groepen. Bijvoorbeeld: is er een verschil in de gemiddelde tevredenheidsscore tussen verschillende leeftijdsgroepen?
- Mann-Whitney U-toets of Wilcoxon rangtekentoets: Dit zijn niet-parametrische alternatieven voor de t-toets, handig als je data niet normaal verdeeld is.
- Kruskal-Wallis toets: Dit is het niet-parametrische alternatief voor ANOVA.
Tip: Maak een schema met de soorten toetsen en voor welke situaties ze geschikt zijn. Zo heb je een handig overzicht bij de hand!

Verbanden Aantonen: Is er een Connectie?
Wil je weten of twee variabelen met elkaar samenhangen? Dan ben je op zoek naar een correlatie. Hier zijn een paar belangrijke opties:
- Pearson correlatie: Meet de lineaire samenhang tussen twee continue variabelen. Bijvoorbeeld: is er een verband tussen lengte en gewicht?
- Spearman correlatie: Meet de monotone samenhang tussen twee variabelen (niet per se lineair). Handig als je data niet normaal verdeeld is.
- Chi-kwadraat toets: Onderzoekt de samenhang tussen twee categorische variabelen. Bijvoorbeeld: is er een verband tussen politieke voorkeur en opleidingsniveau?
Onthoud: Correlatie betekent niet automatisch causaliteit! Alleen omdat twee variabelen samenhangen, betekent dat niet dat de ene de andere veroorzaakt.

Voorspellen: De Toekomst Voorspellen (of toch proberen...)
Als je wilt voorspellen wat de waarde van een variabele is op basis van andere variabelen, dan kom je terecht bij regressie:
- Lineaire regressie: Voorspelt de waarde van een continue variabele op basis van één of meerdere andere variabelen.
- Logistische regressie: Voorspelt de kans op een binaire uitkomst (bijvoorbeeld ja/nee) op basis van één of meerdere andere variabelen.
Belangrijk: Denk goed na over de aard van je variabelen. Zijn ze continu, categorisch, of binair? Dit bepaalt welke toets je kunt gebruiken.
Praktische Tips & Trucs
- Oefen, oefen, oefen! Maak oefenopgaven, analyseer voorbeelddata en leer van je fouten.
- Gebruik een beslisboom. Er zijn online beslisbomen te vinden die je stap voor stap door het proces leiden om de juiste toets te kiezen.
- Overleg met je docent of medestudenten. Vraag om hulp als je er niet uitkomt. Samen kom je verder!
- Gebruik statistische software. Programma's zoals SPSS, R, of Python kunnen je helpen bij het uitvoeren van de toetsen en het interpreteren van de resultaten.
Statistiek kan in het begin intimiderend zijn, maar met de juiste aanpak en een beetje doorzettingsvermogen kom je er zeker uit. Geef niet op! Succes!
